Pedigree Worksheet With Answer Key

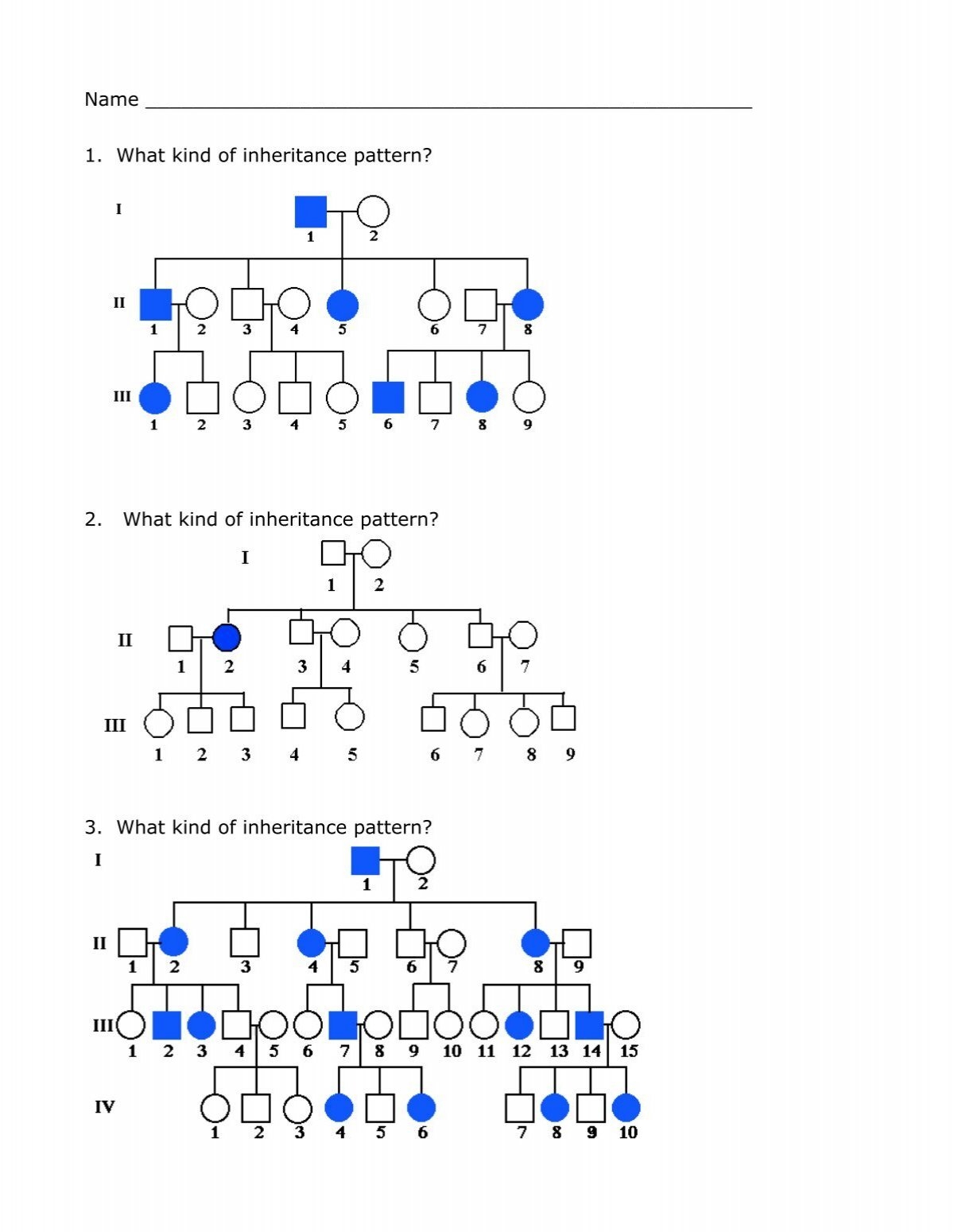
Are you struggling with understanding pedigree charts and need some extra help? Look no further! This article will provide you with a pedigree worksheet with answer key to make learning genetics a breeze.

Whether you’re a student studying biology or just someone curious about inherited traits, pedigree charts can be confusing. That’s why having a worksheet with answers handy can help clarify any uncertainties you may have.

pedigree worksheet with answer key

pedigree worksheet with answer key

Understanding Pedigree Worksheet with Answer Key

With the provided pedigree worksheet and answer key, you can practice interpreting family trees and understanding how genetic traits are passed down from generation to generation. This hands-on approach will make learning genetics more engaging and fun.

By working through the pedigree worksheet with the answer key, you will be able to test your knowledge and see where you might need to review certain concepts. It’s a great way to reinforce your understanding of genetics and see real-life examples of inheritance patterns.

Don’t let pedigree charts intimidate you any longer. With the help of this worksheet and answer key, you’ll be able to navigate through family trees with ease and confidence. Before you know it, you’ll be a pro at interpreting genetic inheritance patterns.

So, next time you come across a pedigree chart, remember that you have a handy worksheet with an answer key to guide you through. Genetics doesn’t have to be a daunting subject anymore – with a little practice and the right tools, you’ll be mastering pedigree charts in no time!

Genetics Pedigree Worksheet Key Study Guide Studocu

Genetics Pedigree Worksheet Key Study Guide Studocu

Pedigree Analysis Worksheet Answers YouTube

Pedigree Analysis Worksheet Answers YouTube

SOLUTION Pedigree Worksheet Key Studypool Worksheets Library

SOLUTION Pedigree Worksheet Key Studypool Worksheets Library

Pedigree Worksheet Answers

Pedigree Worksheet Answers

Worksheet Pedigree Practice With Answer Key Exercises Genetics Docsity

Worksheet Pedigree Practice With Answer Key Exercises Genetics Docsity

Leave a Reply

Your email address will not be published. Required fields are marked *