If you’re looking for a helpful resource to guide you in your study of the Bible, the BSF Homiletics Worksheet PDF is a great tool to consider. This worksheet can assist you in diving deeper into Scripture and gaining a better understanding of its teachings.
With the BSF Homiletics Worksheet PDF, you can organize your thoughts and insights as you study the Bible. This worksheet provides a structured format for breaking down passages, analyzing key points, and drawing out practical applications for your life.

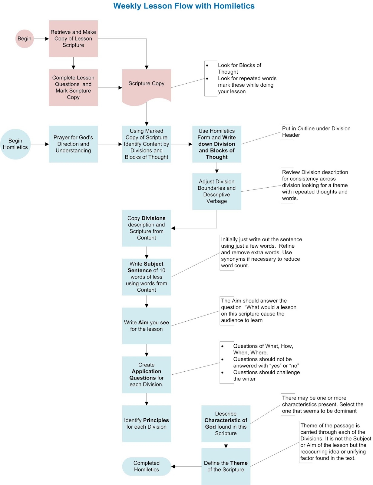
bsf homiletics worksheet pdf
Enhance Your Bible Study with the BSF Homiletics Worksheet PDF
Whether you’re a seasoned Bible scholar or new to studying Scripture, the BSF Homiletics Worksheet PDF can benefit your learning journey. By engaging with the text in a systematic way, you can uncover new truths, deepen your faith, and grow in your relationship with God.
As you use the BSF Homiletics Worksheet PDF, you’ll develop a habit of thoughtful reflection and application of biblical principles. This tool can help you connect with the Word of God on a deeper level, leading to spiritual growth and transformation in your life.
By incorporating the BSF Homiletics Worksheet PDF into your study routine, you’ll discover fresh insights and perspectives on familiar passages. This resource can challenge you to think critically about the meaning of the text and how it applies to your everyday life.
Take your Bible study to the next level with the BSF Homiletics Worksheet PDF. Whether you’re studying alone or in a group, this tool can enrich your understanding of Scripture and empower you to live out its truths in practical ways. Download your copy today and start exploring the depths of God’s Word!

BSF Homiletics BINGO WordMint

BSF Homiletics Worksheets Library

BSF Homiletics BINGO WordMint

Homiletic Preaching Evaluation PDF Homiletics Religious Texts Worksheets Library

Homiletics In The Sierra Foothills Homiletics According To Chuck