Skeletal Homeostasis Worksheet Answers

Are you looking for skeletal homeostasis worksheet answers to help you ace your anatomy class? Look no further! Understanding how our bones maintain balance and stability is crucial to grasping the complexities of the human body.

From bone remodeling to mineral deposition, skeletal homeostasis plays a vital role in keeping our skeletons strong and healthy. By exploring worksheet answers, you can deepen your knowledge and enhance your learning experience.

skeletal homeostasis worksheet answers

skeletal homeostasis worksheet answers

Exploring Skeletal Homeostasis Worksheet Answers

One key concept to understand is how our bones constantly undergo a process of renewal and repair. This dynamic process, known as bone remodeling, helps maintain the structural integrity of our skeletons.

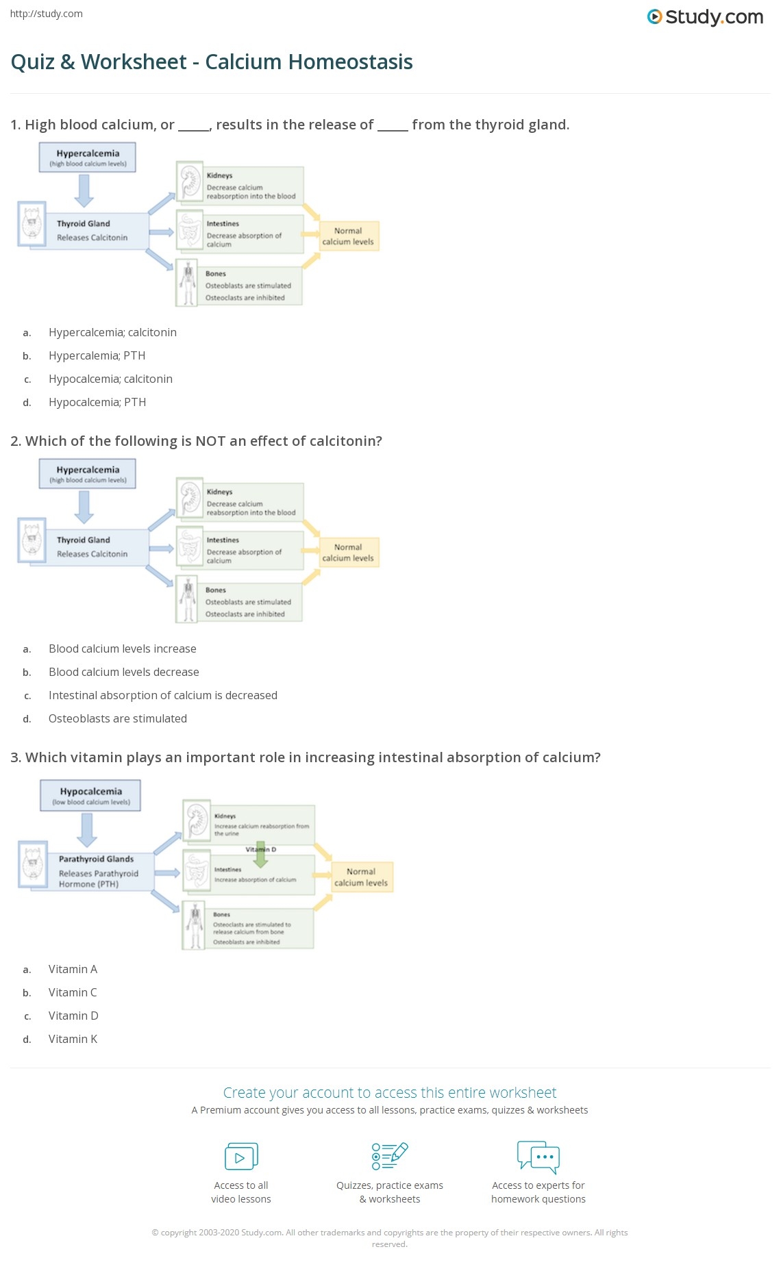
Calcium and phosphorus are essential minerals that contribute to bone strength. By studying skeletal homeostasis worksheet answers, you can learn how these minerals are regulated within the body to support bone health.

Moreover, understanding the role of hormones such as parathyroid hormone and calcitonin in bone metabolism is crucial. By delving into worksheet answers, you can grasp how these hormones influence skeletal homeostasis.

By exploring skeletal homeostasis worksheet answers, you can deepen your understanding of how our bones maintain balance and stability. Armed with this knowledge, you’ll be better equipped to tackle complex anatomical concepts and excel in your studies.

So, dive into the world of skeletal homeostasis worksheet answers and unlock the secrets of bone health and stability. With a solid grasp of these fundamental principles, you’ll be well on your way to acing your anatomy class!

Quiz Worksheet Calcium Homeostasis Study

Quiz Worksheet Calcium Homeostasis Study

Anatomy And Physiology 101 Chapter 6 Skeletal System Overview Worksheet Studocu

Anatomy And Physiology 101 Chapter 6 Skeletal System Overview Worksheet Studocu

Homeostasis Worksheet Answers Feedback Mechanisms Explained Studocu

Homeostasis Worksheet Answers Feedback Mechanisms Explained Studocu

Homeostasis Worksheet Answers Feedback Mechanisms Explained Studocu

Homeostasis Worksheet Answers Feedback Mechanisms Explained Studocu

Homeostasis Worksheet Answers Feedback Mechanisms Explained Studocu

Homeostasis Worksheet Answers Feedback Mechanisms Explained Studocu

Leave a Reply

Your email address will not be published. Required fields are marked *